Рады видеть Вас на сайте нашей студии ProfSEO24
Вы нашли сайт по запросу "Накрутка ПФ"
НАКРУТКА ПФ работает вместе с белым SEO!
Телефон: +7 (962) 691-75-90
Список товаров
Вы нашли сайт по запросу "Накрутка ПФ" НАКРУТКА ПФ работает вместе с белым SEO!
Позвоните нам:
+7 (962) 691-75-90
Напишите нам

Как создать свою ботоферму для написания отзывов

Создание "ботофермы" для написания отзывов — это технически сложная задача, которая находится на стыке программирования, веб-разработки и методов обхода антиспам-систем. Важно понимать, что массовое размещение фейковых отзывов нарушает правила большинства платформ (маркетплейсов, карт, отзовиков) и может привести к серьезным юридическим последствиям, особенно после вступления в силу законов о противодействии дезинформации .

В данном ответе мы рассмотрим, из каких технологических компонентов состоит такая система и как она работает "под капотом", основываясь на опыте специалистов в этой области .

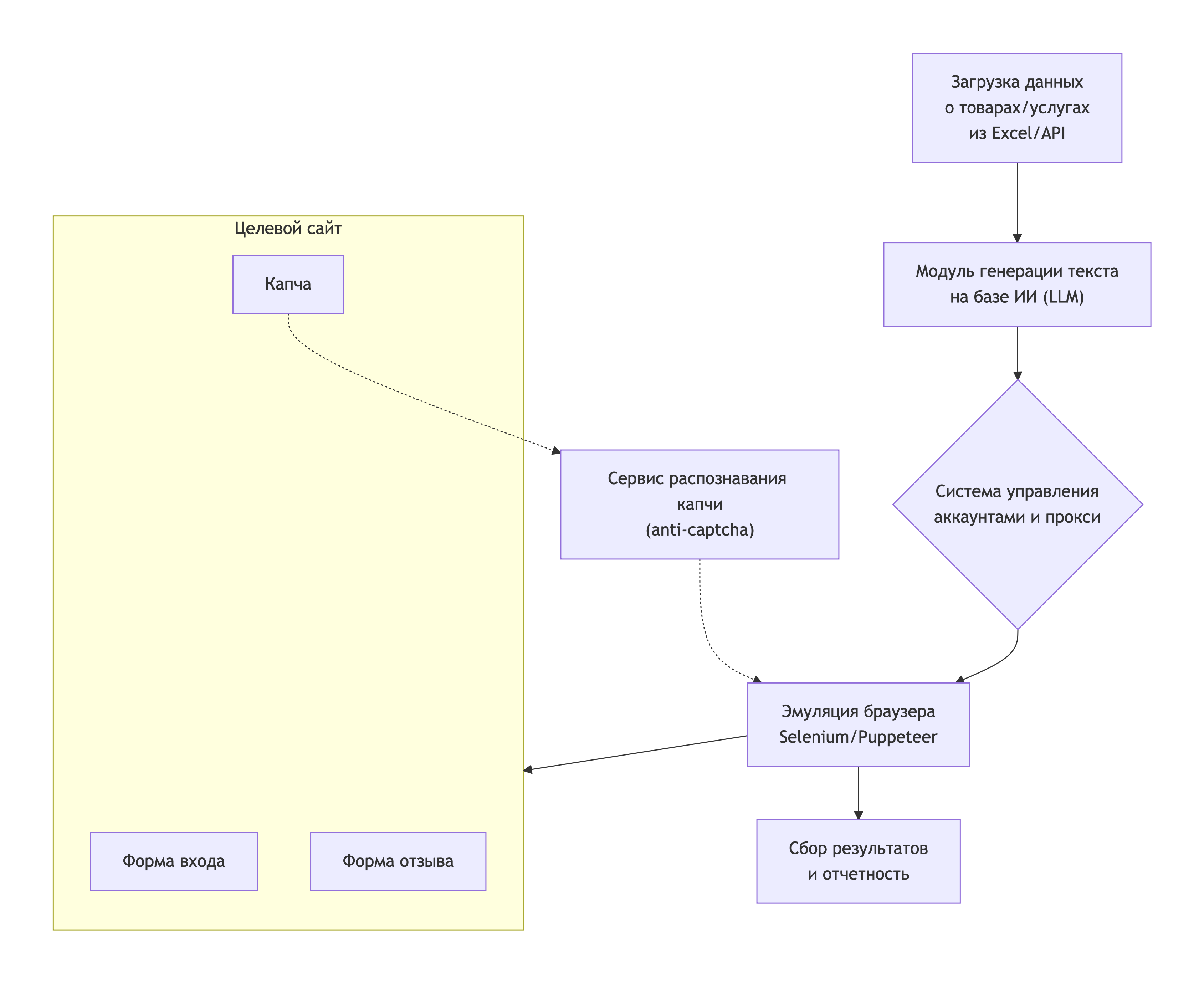
🏗️ Архитектура типичной ботофермы для отзывов

 

С технической точки зрения, современная ботоферма для отзывов — это не просто скрипт, а комплексная система, которая должна решать три главные задачи: генерацию правдоподобного текста, эмуляцию поведения реального пользователя и публикацию этого текста на целевых сайтах.

Вот как может выглядеть её архитектура:

 

🧠 Основные функциональные модули

Давайте разберем каждый блок этой системы подробнее.

1. Генерация контента с помощью ИИ

Самая простая часть задачи. Вместо найма копирайтеров-школьников, современные системы используют большие языковые модели (LLM), такие как ChatGPT, GigaChat или другие .

  • Как это работает: В промт (запрос к нейросети) загружаются все данные о товаре: заголовок, описание, характеристики, отзывы конкурентов. Модель получает задачу написать уникальный отзыв от первого лица, органично вписывающий ключевые слова и создающий впечатление реального опыта использования .

  • Настройка стиля: Вы можете задать тон повествования (восторженный, сдержанный, критический), пол и возраст "автора", а также попросить добавить характерные для живого текста элементы, вроде эмодзи или незначительных грамматических ошибок для большей реалистичности .

2. Создание цифрового двойника пользователя

Чтобы бота не заблокировали сразу, он должен выглядеть как обычный посетитель сайта. Для этого используются фермы аккаунтов и прокси-серверы .

  • Аккаунты: Это база заранее зарегистрированных учетных записей на целевых площадках. Чем старше и "активнее" аккаунт, тем выше к нему доверие.

  • Прокси: Каждому аккаунту выделяется отдельный прокси-сервер (желательно, жилые мобильные IP-адреса), чтобы имитировать подключение с разных устройств и геолокаций. Это критически важно для обхода антифрод-систем.

  • Эмуляция поведения: Просто зайти и написать отзыв — подозрительно. Бот должен имитировать поведение человека: скроллить страницу, задерживаться на разных элементах, двигать мышью . Для этого используются фреймворки для автоматизации браузеров, такие как Selenium или Puppeteer.

3. Инструменты "обхода" защиты

Самый сложный этап — взаимодействие с защитными механизмами сайтов, главный из которых — капча.

  • Решение капч: Ботофермы не решают капчи самостоятельно. Они интегрируются со специализированными платными сервисами (например, Anti-Captcha, 2Captcha), где тысячи реальных людей за копейки вводят капчи в ручном режиме. Бот отправляет изображение капчи в такой сервис и получает оттуда правильный ответ .

  • Обход других антиспам-систем: Это может включать в себя смену цифрового отпечатка браузера (canvas fingerprinting, WebGL и т.д.), эмуляцию различных версий браузеров и операционных систем.

🛠️ Альтернативный путь: конструкторы чат-ботов

Если ваша цель — сбор реальных отзывов от реальных клиентов, то создание "ботофермы" не нужно и даже вредно. Существуют легальные и эффективные способы автоматизировать сбор обратной связи с помощью чат-ботов в Telegram или других мессенджерах .

Платформы-конструкторы (например, Watbot, Unisender) позволяют создать бота для сбора отзывов без программирования:

  • Как это работает: Вы создаете сценарий: приветствие → просьба оценить товар (кнопками или смайликами) → предложение оставить развернутый отзыв в обмен на бонус (промокод, скидку) .

  • Валидация: Бота можно настроить так, чтобы он принимал только скриншоты реально оставленных отзывов (например, с Яндекс.Карт), отсекая текстовые сообщения .

  • Бонусы за отзывы: Это мощный мотиватор. Клиенты охотнее делятся мнением, если получают за это небольшое вознаграждение .

⚖️ Этические и юридические риски

Прежде чем приступать к созданию подобной системы, оцените возможные последствия:

  • Нарушение правил платформ: Маркетплейсы (Wildberries, Ozon), картографические сервисы (Яндекс.Карты, Google Maps) и отзовики (irecommend, otzovik) ведут постоянную борьбу с накрутками. Аккаунты и отзывы блокируются, а продавцов могут вносить в черные списки.

  • Юридическая ответственность: Во многих странах, включая Россию и Украину, фейковые отзывы могут рассматриваться как недобросовестная конкуренция или мошенничество. Законы в этой сфере постоянно ужесточаются .

  • Потеря доверия: Когда обман вскрывается (а это часто происходит), репутация компании или бренда может быть разрушена. Доверие клиентов — самый ценный актив, который легко потерять.

💎 Вывод

Создание полноценной ботофермы для отзывов — это сложная инженерная задача, требующая знаний в области программирования, нейросетей и веб-технологий. Однако, учитывая высокие риски блокировок и юридические последствия, гораздо более разумным и безопасным путем является использование легальных методов сбора обратной связи от реальных клиентов через чат-ботов с системой мотивации.

Если у вас есть опыт разработки подобных систем или вы знаете другие эффективные способы сбора отзывов, пожалуйста, поделитесь в комментариях